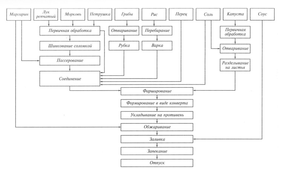
Лук репчатый потери при холодной обработке Акт по определению потерь при тепловой обработке сырья (продукта)Тепловая обработкаСборник рецептурТаблица отходов мяса из сборникаРепчатый лук Поделиться фото в социальных сетях: Категории: --- Добавлено: 16 май Просмотров: 486 голосов: 0 0 0 Комментариев (0) Введите код с картинки: Добавить комментарий Похожие фото: Лук репчатыйи Лук репчатый овощи Лук репчатый есаул Лук репчатый халцедон Лук репчатый золотничок Лук репчатый молодой Лук репчатый стригуновский местный Красная луковица (47 фото) Лук репчатый желтый Лук репчатый ред барон Лук репчатый зебрун Лук косорский